你提供的照片可能用于改善必应图片处理服务。
隐私政策
|
使用条款
无法使用此链接。检查链接是否以 "http://" 或 "https://" 开头,然后重试。
无法处理此搜索。请尝试其他图像或关键字。
试用视觉搜索
使用图像搜索、识别对象和文本、翻译或解决问题
将一个或多个图像拖到此处,
上传图像
或
打开相机
将图像放到此处以开始搜索
要使用可视化搜索,请在浏览器中启用相机
English
全部
搜索
图片
灵感
创建
集合
视频
地图
资讯
更多
购物
航班
旅游
笔记本
自动播放所有 GIF
在这里更改自动播放及其他图像设置
自动播放所有 GIF
拨动开关以打开
自动播放 GIF
图片尺寸
全部
小
中
大
特大
至少... *
自定义宽度
x
自定义高度
像素
请为宽度和高度输入一个数字
颜色
全部
仅限颜色
黑白
类型
全部
照片
剪贴画
素描
动画 GIF
透明
版式
全部
方形
横版
高
人物
全部
仅脸部
半身像
日期
全部
过去 24 小时
过去一周
过去一个月
去年
授权
全部
所有创作共用
公共领域
免费分享和使用
在商业上免费分享和使用
免费修改、分享和使用
在商业上免费修改、分享和使用
详细了解
清除筛选条件
安全搜索:
中等
严格
中等(默认)
关闭
筛选器
780×531
developerpublish.com
C Program to Reverse a Number using Recursion
1280×720
blog.newtum.com
Reverse a Number in Python Using Recursion - Newtum
585×1050
btechgeeks.com
C Program to Reverse a Nu…
540×473
notesformsc.org
C Program to Reverse a Number using Recursion - …
1080×1919
chegg.com
Solved Reverse the given num…
1080×1919
chegg.com
Solved Reverse the given num…
736×1308
ch.pinterest.com
Reverse a Number in Pyt…
600×315
data-flair.training
C Program to Reverse a Number using Recursion - DataFlair
400×210
data-flair.training
C Program to Reverse a Number using Recursion - DataFlair
558×516
stackoverflow.com
c - Reverse of a number using recursion - Stack …
675×816
btechgeeks.com
Reverse a number in java - Java Pr…
300×300
prepinsta.com
Reversing a Number using Recursion in C…
710×414
codeforwin.org
C program to find reverse of a number using recursion - Codeforwin
768×768
prepinsta.com
Reversing a Number using Recursion in P…
3008×1080
prepinsta.com
Reversing a Number using Recursion in C++ | PrepInsta
736×952
artofit.org
C program to reverse a numb…
1200×700
naukri.com
Reverse a String Using Recursion - Naukri Code 360
1528×848
Crunchify
How to Reverse a Number in Java? Using While Loop and Java Recursion methods • …
1920×1015
chegg.com
Solved 4. Write a C program to reverse the number as below: | Chegg.com
1200×600
github.com
GitHub - hayath8888/Reverse_a_number: this program is used to reverse a any nu…
800×445
stackhowto.com
Reverse a Number in C using Recursive Function - StackHowTo
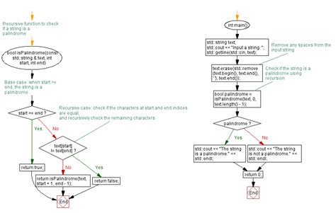
899×572
w3resource.com
C++ Recursion: Checking palindrome strings using recursi…
474×266
numerade.com
SOLVED: 'Write a program which will reverse an integer number using a re…
447×167
code4coding.com
C program to reverse a number using loops - Codeforcoding
1080×1080
techbeamers.com
Python Program to Reverse a Number - Te…
799×393
chegg.com
Solved Write a program to reverse an integer number by using | Chegg.com
625×593
chegg.com
Solved Question 2: Reverse Input Number You are ask…
1260×709
codevscolor.com
C program to reverse a positive and negative number recursively - CodeV…
605×1151
geeksforgeeks.org
Reverse Number Program in C …
1024×792
tutorialgateway.org
C Program to Reverse a Number using Recursive …
300×179
pythonguides.com
How To Reverse A Number In Python?
576×204
beginnersbook.com
C Program to reverse a given number using Recursive function
3401×1373
scaler.com
Program to Reverse a Number in Java - Scaler Topics
3401×4135
scaler.com
Program to Reverse a Number in Java - Sc…
596×532
w3resource.com
C++ Recursion: Reversing a string using recursive function
某些结果已被隐藏,因为你可能无法访问这些结果。
显示无法访问的结果
报告不当内容
请选择下列任一选项。
无关
低俗内容
成人
儿童性侵犯
反馈