你提供的照片可能用于改善必应图片处理服务。
隐私政策
|
使用条款
无法使用此链接。检查链接是否以 "http://" 或 "https://" 开头,然后重试。
无法处理此搜索。请尝试其他图像或关键字。
试用视觉搜索
使用图像搜索、识别对象和文本、翻译或解决问题
将一个或多个图像拖到此处,
上传图像
或
打开相机
将图像放到此处以开始搜索
要使用可视化搜索,请在浏览器中启用相机
English
全部
搜索
图片
灵感
创建
集合
视频
地图
资讯
更多
购物
航班
旅游
笔记本
自动播放所有 GIF
在这里更改自动播放及其他图像设置
自动播放所有 GIF
拨动开关以打开
自动播放 GIF
图片尺寸
全部
小
中
大
特大
至少... *
自定义宽度
x
自定义高度
像素
请为宽度和高度输入一个数字
颜色
全部
仅限颜色
黑白
类型
全部
照片
剪贴画
素描
动画 GIF
透明
版式
全部
方形
横版
高
人物
全部
仅脸部
半身像
日期
全部
过去 24 小时
过去一周
过去一个月
去年
授权
全部
所有创作共用
公共领域
免费分享和使用
在商业上免费分享和使用
免费修改、分享和使用
在商业上免费修改、分享和使用
详细了解
清除筛选条件
安全搜索:
中等
严格
中等(默认)
关闭
筛选器
1200×600
github.com
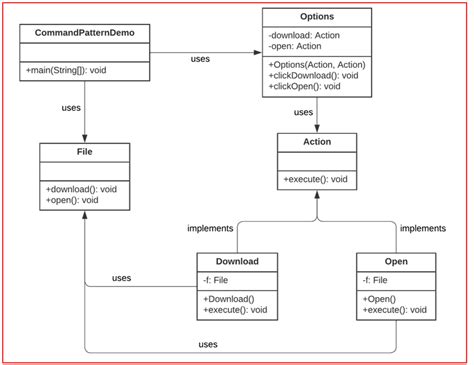
GitHub - saurabhgedam/Java-Command-Design-Pattern: This is a mini project to study and impl…
607×444
roytuts.com
Command Design Pattern in Java - Roy Tutorials
374×376
Java Tutorial Blog
Command Design Pattern - Javapapers
821×298
programmergirl.com
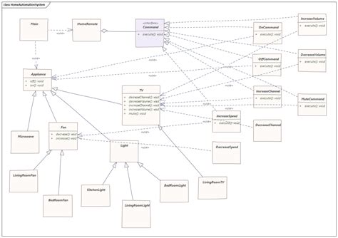
Command Design Pattern In Java - Programmer Girl
1155×551
DZone
Command Design Pattern In Java
1466×1036
DZone
Command Design Pattern In Java
1426×891
DZone
Command Design Pattern In Java - DZone
1103×1360
dineshonjava.com
Command Pattern Design Patterns i…
1200×600
github.com
GitHub - MSid01/Command-Design_Pattern: Command Design Pattern using Java
960×720
opencodez.com
Java Behavioral Design Patterns - Command Design Pattern | o…
640×396
techcrashcourse.com
Command Design Pattern
560×420
www.tutorialspoint.com
Design Patterns - Command Pattern
1024×647
javagyansite.com
Command Design Pattern in Java
600×213
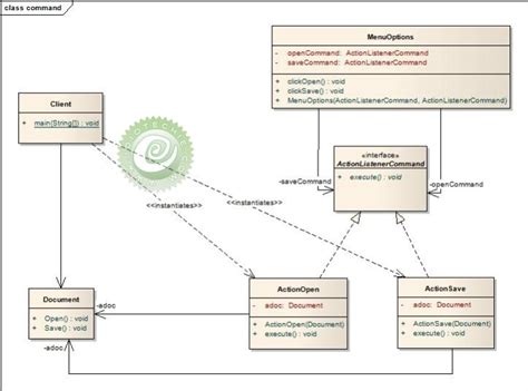
javaskool.com
javaskool.com - Core Java Design Pattern : Behavioral Pattern : Command Design Patt…
1213×757
ecommercearchitect.hashnode.dev
command design pattern explained java
850×516
blogspot.com
Command Design Pattern. | JavaByPatel: Data structures and al…
641×362
blogspot.com
Command Design Pattern. | JavaByPatel: Data structures and algorithms interview questions …
1024×686
javacodegeeks.com
By your Command - Command design pattern
724×537
javacodegeeks.com
By your Command - Command design pattern
910×701
dotnettutorials.net
Command Design Pattern in Java - Dot Net Tutorials
917×587
dotnettutorials.net
Command Design Pattern in Java - Dot Net Tutorials
1028×715
iq.opengenus.org
Command Pattern in Java
736×413
in.pinterest.com
JAVA EE: Command Design pattern - Sequence Diagram | Sequence diagram, Software design pat…
534×1024
coursegalaxy.com
Command Design Patter…
858×660
simpletechtalks.com
Command Design Pattern Explained With Simple Ex…
1001×508
geeksforgeeks.org
Command Method Design Pattern in Java - GeeksforGeeks
1001×471
geeksforgeeks.org
Command Method Design Pattern in Java - GeeksforGeeks
1280×720
patternsdaily.com
Command Design Pattern Example - Pattern Design Ideas
1024×576
patternsdaily.com
Command Design Pattern Example - Pattern Design Ideas
960×540
integu.net
Command Pattern – INTEGU
3464×1538
lucadavidian.com
Command Design Pattern – hello world
320×240
slideshare.net
Command Design Pattern | PPT
492×323
blogspot.com
How to implement Command Design Pattern in Java with Exa…
470×264
blogspot.com
How to implement Command Design Pattern in Java with Example
1216×483
howtodoinjava.com
Command Design Pattern - HowToDoInJava
某些结果已被隐藏,因为你可能无法访问这些结果。
显示无法访问的结果
报告不当内容
请选择下列任一选项。
无关
低俗内容
成人
儿童性侵犯
反馈